为深刻汲取动火作业、建筑保温材料引发的安全事故教训,切实防范房建市政领域火灾风险,我省出台《房建市政限额以下小危工程施工备案管理暂行办法(试行)》,晋城同步制定配套指引,明确了限额以下小危工程的备案管理、安全责任、监管流程等要求。泽州县住建局在此提醒相关建设、施工单位,严格落实主体责任,按规办理备案,筑牢安全生产防线!
划重点!哪些工程属于“小危工程”
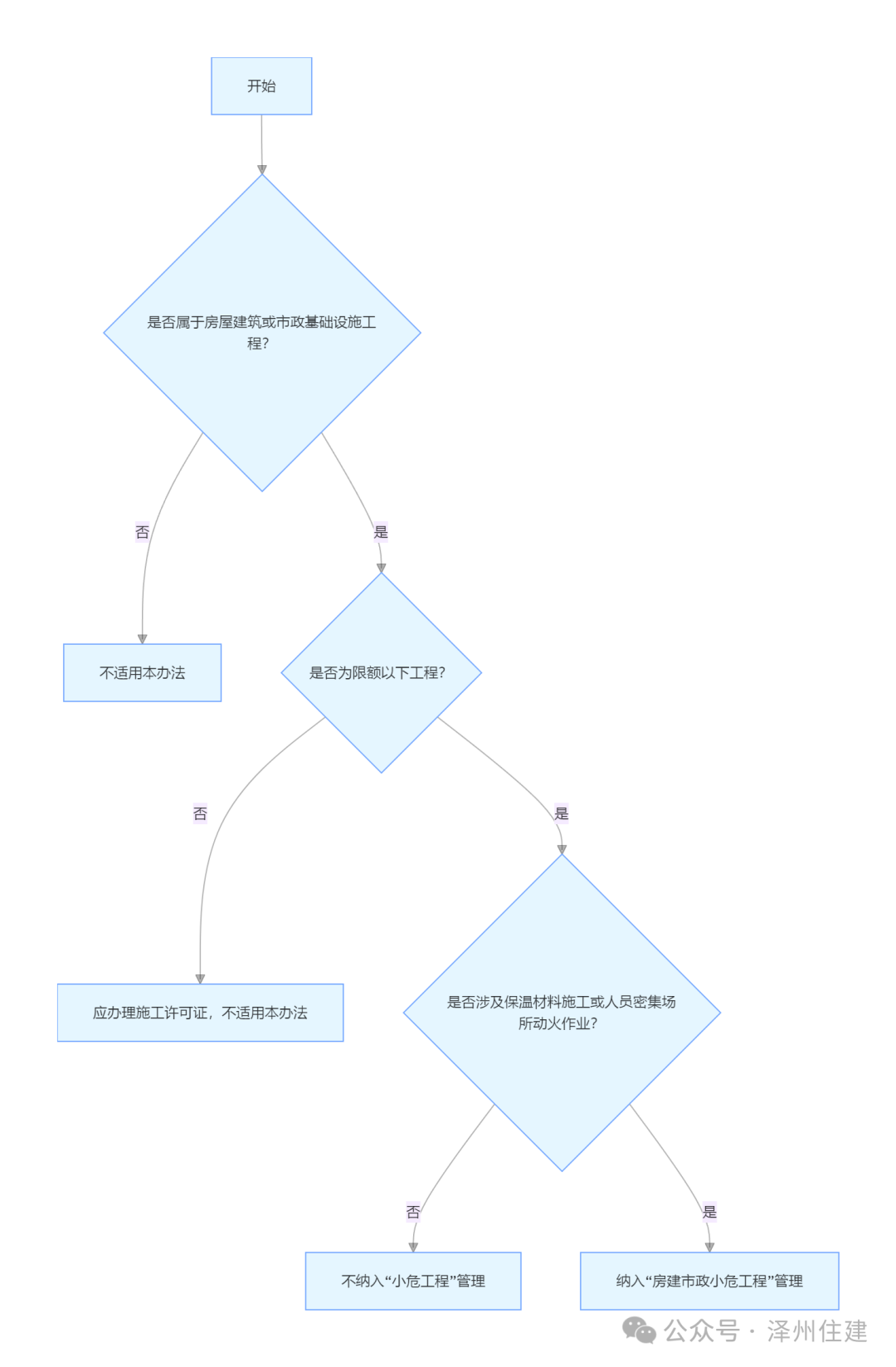
本办法所指房建市政限额以下小危工程,是无需办理施工许可、涉及公共区域且涉及保温材料施工或人员密集场所动火作业的小型工程,判定需同时满足限额标准和危险情形,具体范围如下:
一、限额标准(满足其一即可)
1.房屋建筑工程:投资额≤30万元或建筑面积≤300㎡
2.市政基础设施/外立面改造/房屋修缮加固/加装电梯(土建)等工程:投资额≤30万元
3.公共建筑、商业服务网点装饰装修:投资额≤30万元或建筑面积≤300㎡
二、核心危险情形(二者居其一)
1.涉及建筑保温材料施工(严禁使用可燃、易燃类保温材料);
2.涉及人员密集场所动火作业(电焊、气焊、打磨、电钻等产生火焰/火花的作业,医院、学校、商场、歌舞娱乐场所等均属人员密集场所)。
三、这些工程不适用本办法
国家机关/事业单位/国企作为建设单位的工程、抢险救灾/军事工程、农村集体建设用地房屋工程、住宅室内装饰装修、经营性自建房装饰装修等,按其他相关规定执行。

明责任!建设、施工单位各负其责
一、建设单位(业主):安全生产首要责任
1.开工前到工程所在地镇人民政府办理信息备案,完工后3个工作日内办理销号,备案信息需张贴在施工现场醒目位置;
2.委托具备相应资质+安全生产许可证的施工单位,签订书面合同明确安全责任,及时支付安全防护费用;
3.采购符合国标、省标的保温材料,督促施工单位现场取样检测并留存资料,检测不全不得组织竣工验收;
4.涉及人员密集场所动火作业的,提前告知场所管理单位,督促施工单位履行动火审批,作业前做好安全检查;
5.组织进场前安全培训,加强现场巡查,发现隐患立即制止,不得分解工程规避施工许可。
二、施工单位:安全生产主体责任
1.开工前由项目负责人签署《施工安全管理承诺书》《安全责任清单》,留存备查;
2.既有建筑施工需划分施工区/非施工区,动火区域做好防火分隔,配备充足消防器材、保障消防用水;
3.人员密集场所内动火作业需制定应急疏散方案、设置疏散标志,动火作业设专人看护,清理周边可燃物,作业后确认无火险方可离开;
4.保温材料施工需符合标准,未经验收合格不得进入下一道工序,严防火源引燃保温材料;
5.对作业人员做好安全技术交底,特种作业人员(电工、焊工等)持证上岗,现场设专职安全管理人员排查隐患。
按流程!
备案+巡查+销号,闭环管理不松懈
小危工程实行开工前备案、施工中巡查、完工后销号的全流程闭环管理,核心流程如下:
1.开工备案:主动办、资料齐
备案主体:建设单位(业主)备案地点:工程所在地镇人民政府指定窗口
必备资料:①《晋城市房建市政小危工程施工信息备案表》;②建设单位、施工单位分别签署的《施工安全管理承诺书》《安全责任清单》;③施工单位资质证书、工程承发包合同关键页;④保温材料施工/动火作业相关说明(材料类型、动火部位/时间等)。
备案核查:各镇人民政府对资料进行形式核查,符合要求的予以备案并发放告知书;发现属限额以上需办理施工许可的,责令停工并指导办理许可证。
2.施工巡查:严监管、除隐患
各镇整合网格员、社区/物业人员等力量,对施工现场开展日常巡查,重点检查:①是否未备案擅自施工;②是否按备案内容施工,动火作业、保温材料使用是否合规;③消防设施、防火分隔是否到位,作业人员是否持证上岗;④安全防护措施是否落实。:
未备案施工:①督促停工补办,拒不办理的纳入安全风险单位挂牌提示;②存在隐患/违规:现场制止并下达《整改通知书》,限期整改;③拒不整改/需处罚:按情形移送住建、消防、市监、公安等部门依法处理。
3.完工销号:及时办、核实情
工程完工后3个工作日内,建设单位向原备案镇人民政府提交《销号登记表》,各镇人民政府通过资料审核或现场核实确认完工情况,符合要求的予以销号;对未主动申请但经查实完工的,将主动联系办理销号。
重要提醒:备案、销号为告知性手续,仅作为安全生产管理依据,不作为工程建设和质量合格的确认依据。
明职责!
市、县、镇分级监管
县住建局:负责指导督促辖区各镇开展备案管理,建立信息共享机制;依法查处或移送违法案件,组织对小危工程施工安全重点指导、抽查。
各镇人民政府:作为备案管理具体实施主体,负责受理备案、日常巡查、隐患整改、完工销号;对巡查发现的违法违规行为,及时制止并移送相关部门,指导社区、物业做好安全检查和报告工作。
守底线!违规后果需承担
建设、施工单位若未按规定办理备案、落实安全责任,存在未批先建、违规使用保温材料、无证动火作业等行为,将被责令整改;拒不整改的,由镇人民政府及时移交住建、消防等部门依法查处;因未履行主体责任引发安全事故的,将依法追究相关单位和人员的法律责任!
广参与!安全监管人人有责
任何单位和个人发现房建市政小危工程存在安全隐患、违法违规施工行为的,均可通过县住建局、各镇人民政府投诉渠道进行检举、控告、投诉,共同筑牢安全生产防线。
安全生产无小事,小工程更要守大规。泽州县住建局将持续加强房建市政小危工程全链条监管,督促各方落实安全生产责任,切实防范化解火灾风险,保障人民群众生命财产安全。